V-RC-90L/2LX1P - Гидравлический сплиттер для фронтальных погрузчиков 2-

V-RC-90L/2LX1P - Гидравлический сплиттер для фронтальных погрузчиков 2-

Что вы ищете?

V-RC-90L/2LX1P - Гидравлический сплиттер для фронтальных погрузчиков 2-

В наличии
Код товара:
12563673537
22100,00 ₴
Основные параметры
Дополнительная информация
Состояние Новый
Номер детали V-RC-90L/2LX1P
Описание

гидравлический сплиттер для фронтальных погрузчиков 2-секционный 1 x плавающая секция максимальный расход 90 л-управляется на трос и джойстик VOIMA

гидравлический распределитель для фронтальных погрузчиков 2-секционный (1 плавающая секция) максимальный расход 90 л-управляемый на трос и джойстик VOIMA

производительность: 90 л/мин

<п> количество секций: 2 шт

<п> максимальное давление : 250 бар

<п> тип управления : ссылки

<п> рабочая температура: -40 ... + 80°C

<п> резьба P - Power : 1/2 " BSP

<п> резьба t - Back : T1 3/4"BSP (вход с понижением на 1/2"BSP); T2 3/4" BSP

<п> резьба - управление : 1/2 " BSP

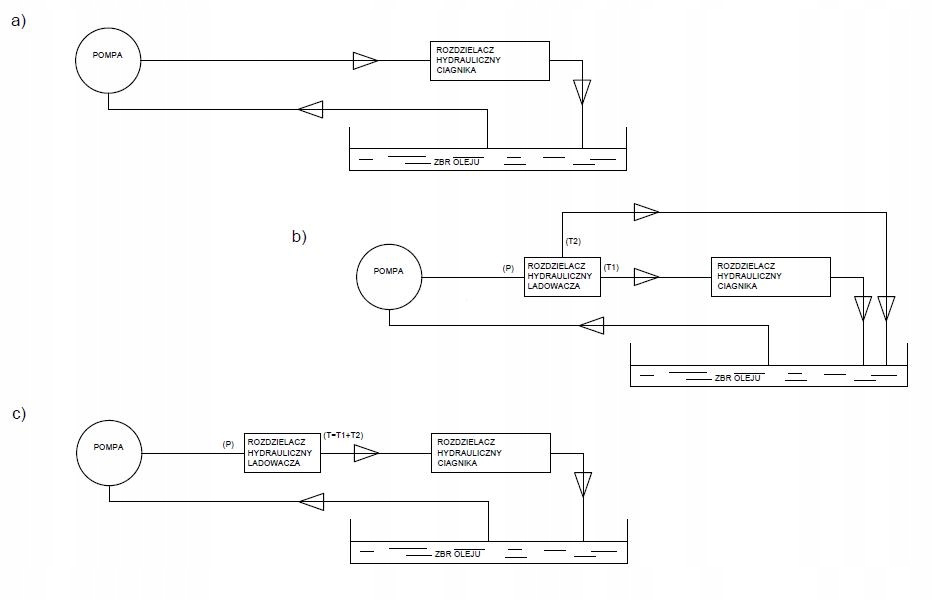
<п> 2-секционный сплиттер для открытых систем, управляемых ссылками. Основные применения в фронтальных погрузчиках. Совместим с быстроразъемным соединением (подключение к передней части четырех быстроразъемных соединителей в соответствии с действующими стандартами). Принципиальная схема подключения разветвителя погрузчика к тракторной системе: а) гидравлическая цепь Трактора перед подключением б) прямое подключение к тракторной системе 3-проводные (рекомендуется) в) прямое подключение к тракторной системе 2-проводные гидравлические распределители могут быть подключены 3 различными способами. На рисунке б) - показано наиболее популярное прямое 3-проводное соединение. Чтобы получить такой эффект, необходимо „разрезать " поток масла под давлением от насоса (P) на приемники трактора и закрыть его через распределитель струей (T1), которая находится под давлением при отсутствии работы погрузчика. Любое использование погрузчика вызывает падение давления на линии (T1), что не оказывает негативного влияния на другие гидравлические компоненты. Это означает, что нельзя одновременно маневрировать погрузчиком и использовать, например, секцию гидравлики трактора (на практике такого поведения не бывает). Трубопровод (T2) направляет избыточное масло непосредственно из распределителя или из приводов на свободной стороне непосредственно в масляный бак. Схема не обеспечивает порядок подключения распределителя к контуру трактора. Порядок, как правило, указывается в виде фотографий, прилагаемых в инструкции, и зависит от типа трактора. Некоторые современные тракторы уже поставляются с заводскими кабелями, которые могут быть развернуты для подключения распределителя или требуют постоянного подачи масла, поэтому распределитель должен быть подключен последним в контуре бункера. На рисунке c) - показано прямое 2-проводное соединение, где обратный поток под давлением и так называемый свободный сток (T=T1+T2) направляются одним и тем же проводом. Такое соединение может быть выполнено только в случае установки распределителя в конце контура или после того, как вы убедились, что это не повлияет на поведение трактора. P1 и P2 могут использоваться взаимозаменяемо, как T1 и T2 (T1 и T2 только для открытых систем или при 2-проводном подключении T = T1+T2) несмотря на то, что распределитель имеет собственный предохранительный клапан, защищающий его компоненты и провода от избыточного давления, следует внимательно ознакомиться с инструкцией по установке, так как при неисправном подключении может возникнуть ситуация, когда предохранительный клапан не будет работать. Может быть разрушен гидравлический насос, а также может произойти повреждение тела человека, находящегося поблизости. Примечание: установка распределителей в машинах рекомендуется людям со знаниями и опытом в области гидравлики.