Регенерація регулятора G-84 712120 6nw008412 HELLA Garrett турбокомпресор

Регенерація регулятора G-84 712120 6nw008412 HELLA Garrett турбокомпресор

Що Ви шукаєте?

Регенерація регулятора G-84 712120 6nw008412 HELLA Garrett турбокомпресор

В наявності
Код товару:
15288307036
12577,00 грн
Основні параметри
Докладніше
Стан Новий
Номер за каталогом G-84
Опис
відновлення регулятора G-84

щоб скористатися послугою регенерації, будь ласка, відправте несправний регулятор на нашу адресу після покупки. ( процес виконання замовлення нижче)

застосування:

Audi
  • A8 D4 (4h2, 4h8, 4HC, 4HL)

для правильного вибору регулятора, будь ласка, перевірте три маркування.

переконайтеся, що всі три номери відповідають номерам:

  1. G-84
  2. 712120
  3. 6NW008412
  4. < / ol >

    це єдиний спосіб бути на сто відсотків впевненим, що ви зробите правильну покупку.

відновлення регулятора включає наступні кроки:

1. перевірка регулятора.

2. ремонт, в тому числі:

  • пайка компонентів електроніки.
  • заміна несправних деталей.

3. установка регулятора.

4. повторна перевірка .

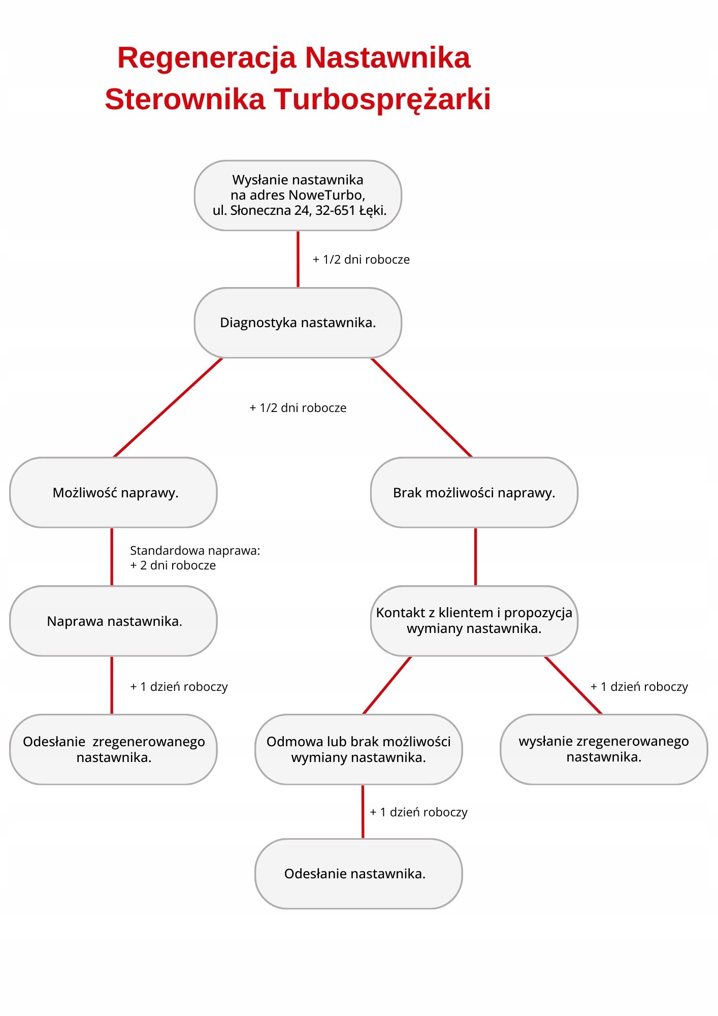
процес виконання замовлення:

1. Відправка несправного сигнальника на нову адресу.

2. Діагностика регулятора.

a) можливість ремонту.

3. Ремонт регулятора.

4. Повернення регенерованого регулятора.

b) немає можливості ремонту.

3. Телефонний контакт і пропозиція по заміні регулятора.

4. Відправка регенерованого регулятора. У разі відмови в обміні або неможливості обміну, відправник буде відправлений назад і замовлений повернення коштів.